NetSuite ERP Implementation Rescue
It's time to get your failed ERP implementation back on track.
A bad or failed ERP implementation can stall or even shut down your business. In today's competitive landscape, there is no time for mess ups. We have proven rescue strategies that will take your business exactly where you want it to go.
Your Success is Our Purpose
Our rescue team brings the necessary expertise to turn it all around. We've helped countless businesses recover from failed implementations.
You Need an ERP Implementation Rescue If...
Recognize any of these warning signs? It's time to take action before your implementation fails completely.
You invested in NetSuite ERP, but haven't seen the promised return on investment
Your current ERP implementation partner is not the expert they claimed
A consistent flow of system errors and issues plagues your progress
There are internal roadblocks and lack of clear direction
Your business is losing money due to remaining inefficiencies
A business shutdown is nearing if things don't change
You can't decide if there is a software problem or business problem
DataOngoing's Proven Rescue Strategies
Our battle-tested approach has helped businesses recover from the brink and thrive with NetSuite.
Simplify, Not Overcomplicate
NetSuite provides a powerful foundation, but we prioritize making the complex as simple as possible. Its massive customization options can be daunting, but are manageable when simplified. Clear workflows with defined inputs and outputs ensure a smooth experience for everyone.
Business Continuity First
During migration, we focus on core processes like sales, order fulfillment, and collections that keep your business operationally sound. We prioritize income-producing processes to keep your business running while we seamlessly integrate other functionalities.
Process or Software? We Diagnose Both
Migrating systems is the perfect time to ask: is the process correct and simple enough to be supported by software? We take manual human inputs and turn them into automatic processes. When we ask this holistically, we find more meaningful answers.
Targeted Fixes, Lasting Results
Not every issue requires a complete overhaul. We pinpoint specific problems like reporting, scripting, or data structure mismatches. These are analyzed separately and prioritized for a meaningful pathway to success with targeted solutions.
Expertise Delivered
Our team's objective approach allows us to diagnose problems and recommend solutions, whether it's a simple fix or a more involved effort. There is nothing that cannot be fixed in any bad implementation as long as we understand your inputs and expected outcomes.
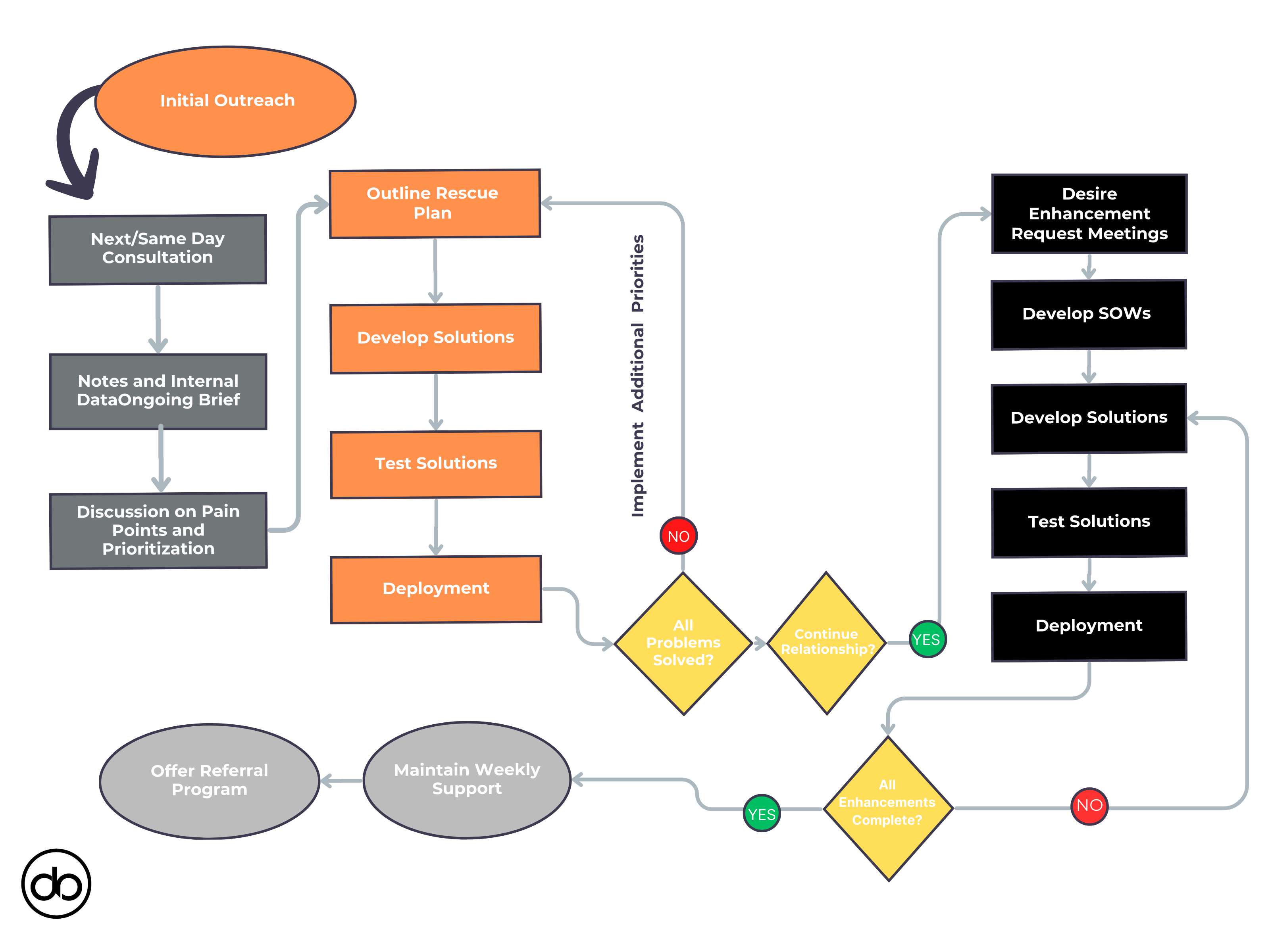
NetSuite Implementation Audit
Just like a financial audit, we offer a comprehensive NetSuite Implementation Audit. This in-depth analysis pinpoints areas for improvement and helps you maximize your return on investment.
A Process You Can Trust
What You Can Expect With Our NetSuite ERP Implementation Rescue Process

The DataOngoing Advantage
Why our ERP implementation rescue services are trustworthy and effective.
Proven Success
Our track record of rescuing struggling NetSuite implementations speaks volumes. We'll leverage our experience to get your project back on track.
Separate Process and Software
This matters to ensure your NetSuite ERP system reflects process improvements and fosters long-term efficiency.
Transparency
With clear and consistent communication, you'll be kept informed of every step we take, ensuring you're in control and confident.
True Partnership
We become your trusted advisors, not just a vendor. We work collaboratively with you, understanding your unique challenges and goals.
Training and Support
Superior comprehensive training tailored to your team and ongoing support to make sure your users get the most out of NetSuite.
Understand Your Business
We take the time to thoroughly understand your unique business needs and goals, delivering a customized solution that aligns with your requirements.
How to Choose The Right ERP Rescue Partner
The right partner can streamline the process, optimize your system, and unlock significant business value.
Assess Your Needs
Before seeking a partner, clearly define your business goals and desired functionalities for NetSuite. Identify pain points you want to address and areas where you expect the most significant improvements.
Partner Expertise
Look for NetSuite partners with a proven track record of successful implementations in your industry. Verify relevant NetSuite certifications within the partner team.
Methodology & Approach
Inquire about the partner's implementation methodology. Look for a structured, collaborative approach that prioritizes clear communication and user involvement.
References & Case Studies
Request references from past clients in your industry. Review case studies that showcase similar successful implementations with measurable outcomes.
Communication & Transparency
Evaluate the partner's communication style. Do they clearly explain technical concepts? Do they actively listen to your concerns and address them promptly?
Commitment to Training & Support
Choose a partner that offers comprehensive training programs and ongoing support options to ensure you receive timely assistance after launch.
Ready to start your rescue journey?
Frequently Asked Questions
Everything you need to know about our rescue services.
Can you really save a bad or failed NetSuite implementation?
Yes! Absolutely, we can! We've done it countless times before and we're sure we can help you too. We understand that migrating to and building processes in NetSuite can be complicated. We're here to help make it simple by taking a business principle approach based on the inputs you are working with.
Is a rescue more expensive than starting over?
Directly put, it's more expensive to quit. Oftentimes, businesses look at NetSuite as their next big move, but sometimes they're not able to blend business processes with software. That's where we come in. We understand that software should supplement processes, and we refine them to be efficient, scalable, and automatic.
How long will it take to fix my implementation?
That's hard to say definitively. Of course we would like to fix it instantly. When instant isn't an option, we work diligently to commit to our promises and deliverables about helping you get into an established foundational NetSuite environment.
What will the assessment process look like?
We know your current state of business and implementation can be frustrating. We will need you to educate us on the end goals and objectives of the implementation—whether that's using NetSuite for financial reporting, inventory and warehouse management, custom integrations, or finally having a month-end closing process.
How will you identify the cause of the failed ERP implementation?
The most important thing to remember is that we keep the end goal in mind: an efficient business powered by systems of automation. How we get there is less important than the end result. Our focus is to move past the failure and onto the success.
Do you offer post-rescue support?
Yes! We would like to be your long-term technology partner for your business. We're confident if you talk to us about the ongoing challenges, we can help you come to higher ground.
What experience do you have with NetSuite rescue projects?
DataOngoing has saved many companies from nearly going out of business due to bad implementations. We have rewritten entire purchase order systems, helped companies operate in all countries and currencies globally, and much more. This deep experience allows us to help you with any problem from start to finish.
What is your success rate turning around NetSuite implementations?
We offer results as a means to time invested. We can succeed for you with 100% success, provided you give us a detailed account of your goals, objectives, and the inputs—whether people, processes, systems, or data in the right order.
Talk to a Rescue Architect
Get personalized guidance from our NetSuite experts. We'll assess your situation and create a custom rescue plan.
No obligation • 30-minute consultation
Ready to Rescue Your NetSuite Implementation?
Schedule a free consultation with our team. Let's get your ERP back on track.